高校财务资产一体化管理,这个大学的模式值得借鉴
“放管服”下高校科研财务一体化信息平台的构建
2014年以来,随着“放管服”改革的不断推进,国家在科研经费管理方面出台了《国务院关于改进加强中央财政科研项目和资金管理的若干意见》《国务院办公厅关于抓好赋予科研机构和人员更大自主权有关文件贯彻落实工作的通知》《关于实行以增加知识价值为导向分配政策的若干意见》等一系列的政策文件,在科研经费报表和流程的简化、科目比例的限制、预算调整的权限、结余资金的留用以及收入分配等方面取得了较大的制度性创新,充分激发科研人员的积极性和创造性,为科研人员潜心研究营造了良好的政策环境。高校资金规模的不断扩大、业务活动日趋多样化,以及新政府会计制度的实施,使得“报销难”的问题骤然加剧。财务人员压力大,科研人员报销体验感差,高校在财务管理、资产管理方面的存在的诸多问题成为制约科研人员发展的绊脚石。
“大智移云”等信息技术的快速发展,为高校财务信息化建设的深入推进提供了技术支撑,使得在高校通过构建信息化管理系统实现科研人员与财务、资产部门的协同管理、动态监控成为可能,推动高校“放管服”政策的落地生效。
一、高校采购业务财务核算、资产管理现状
1、传统的采购业务财务报销流程
在XB大学传统报销模式下,科研人员在线上或线下采购商品验收后,线上打印发票或线下索取发票后,网上预约报销单或线下填制报销单,持报销单到经费主管部门审批后到资产部门建立固定资产台账,最后持经审批后的报销资料进行线下投单或柜台办理报销手续。财务部门审核制单人员进行线下审核制单后交银行出纳办理转账手续,完成整个采购报销业务流程。科研人员需要分别经过项目负责人、经费主管部门、资产部门、财务部门四个不同的地方办理相关手续,中间可能遇到不符合要求的情况反复申请,线下办理手续较为复杂。具体如图1所示。
2、传统采购业务财务报销存在问题
(1)财务、资产管理系统分离,信息共享困难。科研项目经费管理存在财务核算与对应资产管理分离、跨部门沟通协调等问题。财务部门负责科研项目经费的日常核算,资产部门负责科研项目经费核算过程中涉及的固定资产、无形资产等采购、验收、建账、日常维修、资产处置及残值回收等。两个部门分别负责经费管理和资产管理,分别采用不同的管理软件,各自独立、互不相通,对信息化的需求不同,侧重点不同,形成了“信息孤岛”,资产采购时需查询科研经费是否有经费预算,项目经费是否有余额,建账时分别在资产系统和财务系统记账,处置时分别下账,年终资产财务对账工作量大,账账不符现象普遍,信息成本较高。
(2)报销审批流程复杂,服务效率低。科研经费的报销需要经过项目负责人及所在单位分别审批,金额较大的还需经科研主管部门进行审批,无论采购、建账还是资产报废处置环节都需分别经过资产管理部门、财务管理部门,复杂的审批流程,造成各个部门之间的沟通与协调花费大量的成本。同时,对于报销人而言,因为审批、发票或报销支撑材料不足等原因,返单现象也较为普遍,财务服务效率低,成为财务服务能力提升的痛点。
(3)线下审批衔接不畅,内控管理弱。目前通过线下采购、验收、建账、报销等多个环节的财务资产管理模式,各个环节审批衔接不畅,不但时间成本较高,也可能存在超额审批、虚开发票甚至虚假交易等情况,人为操作缺少强制性约束和规范,内部控制管理较弱,难以达到实时监管的作用。
二、高校财资一体化管理模式的总体框架设计
1、设计目标
按照国家“放管服”政策有关要求,以解决财务报销需求为导向, 以流程优化、重构、再造为切入点,强化资产与财务的协同管理,破除深层次障碍,重点解决学校多校区办公、体量大、办事不方便的现实问题,为广大科研人员提供便捷、高效、规范的服务,提升财务服务水平,加强资产财务风险控制,完善监督管理体系。
2、设计思路
通过加强顶层设计,强化资产与财务的协同管理,实现资产部门和财务部门之间数据的实时共享和交互;通过搭建采购平台、财务资产对接系统,打通资产管理系统和财务核算系统的信息壁垒,免去科研人员多部门跑路,实现采购、验收、报销线上一键操作,提高工作效率,改善财务服务体验;所有环节均通过线上审批,通过线上留痕,加强资产财务风险控制。
3、主要框架
高校财务资产一体化管理模式主要是将财务管理和资产管理有效融合,主要框架如图2。
三、高校财资一体化管理模式的实践探索
1、财资一体化管理业务流程再造
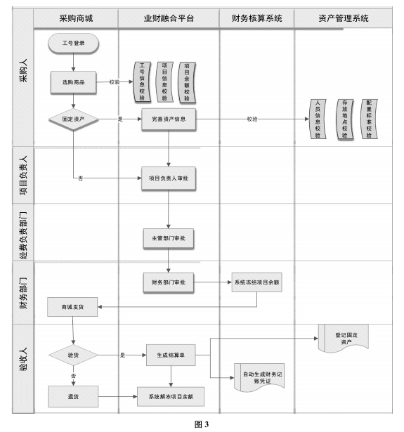
财资一体化管理模式建立的根本在于通过对资产管理业务、财务核算业务的全流程进行重新梳理、整合、再造,解决资产部门与财务部门之间信息数据不共享,交流不顺畅,解决科研人员办理科研经费报销难的问题。通过梳理,该系统可以满足科研人员线上自助采购、财务人员移动终端审批,科研人员线上验收,并由资产管理人员进行统一进行资产登记,财务人员月底统一结账,无须办理报销手续。具体流程如图3。
2、平台搭建的几个技术关键点
(1)商品筛选要细致。采购平台上的商品不同于普通商城的产品,原则上应是可以报销的商品。因此,明确上架商品的范围尤为重要,要对上架商品进行较为细致的筛选。经过筛选后的线上商品不但可以给科研人员选择商品提供可行的选择,也可以大大减少平台审批的工作量。
(2)审批设置要完整。确保线上线下审批一致,防止内部控制风险。从审批角度讲,线上采购只是方便师生采购、报销的平台,同一类型业务的审批权限和流程不能因线上线下采购而不同,这是报销审批内部控制完善的基本要求。线上审批权限的设置,应该全面充分考虑线下审批变化多样的采购事项,有效防范采购审批风险。
(3)项目解冻是关键。按照新的财资一体化管理模式,当所采购商品完成交易后,月底财务部门统一与采购平台进行对账,结账,完成所有采购交易,这时采购平台须完成的一个关键技术点就是解除前端对项目余额的解冻行为,否则会造成该项目余额无法继续使用。同样,发生退货事项后,所购商品的项目余额也要解冻,确保项目余额准确无误。
3、财资一体化管理模式的实施成效
(1)优化了财务资产管理流程。财资一体化管理模式的创新,是对现有财务管理流程的变革。对于财务部门来说,通过该管理模式,可以将大量同类别业务合并按月进行批处理,将财务审批前置,无需制单人员单独审核,月末自动生成批量业务凭证;对于银行出纳人员来说,也无需再逐笔转账。同类业务的合并处理大大减少了财务人员的工作量。
(2)提高了财务资产管理效率。财资一体化管理模式,促进了财务管理与资产管理的协同管理,信息化改变了采购业务管理流程,简化了采购、财务、资产数据的收集和转化,加强了财务管理多主体的参与、相互牵制的内部控制监督管理机制,实现信息共享与交互,提升了财务、资产管理工作协同效率。
(3)提升了财务资产服务质量。构建良好的财务资产管理服务环境,是高校财务资产部门一直追求的目标之一。在财资一体化管理模式下,科研人员可登录采购管理平台(电脑端或手机app端),随时随地进行远程操作,省去了与经费主管部门、财务、资产等部门的沟通与协调,简化了业务程序,节约了工作时间。无须进行线下采购、审批、报销、固定资产建账等程序,让科研人员足不出户享受采购报销一体化服务。
(4)强化了过程管理的监督与控制。风险的控制是科研项目管理和财务、资产管理的一个重要内容,信息化平台是降低风险的重要技术手段,通过业务流程、权限设置的标准化,数据的痕迹化、共享化,既能提高工作效率,又能减少人为因素,降低财务风险。在高校财资一体化管理模式下,采购业务从采购、审批到资产建账和财务报销,各个环节均在线上进行,角色的职责和权限在各个环节都有监管,进一步强化了采购业务的过程管理,加强了采购行为管理的监督和控制。四、不足与展望任何信息化的建设和发展都是在实践中不断探索和优化,虽然XB大学的财资一体化管理模式实现了科研人员、财务和资产部门之间的协同管理,但还存在进一步优化的空间。比如:目前只引入了一家京东平台,所选商品类别较为有限;固定资产建账通过人工导入资产管理系统,没有对接自动生成固定资产卡片信息;新增项目类别审批模式需要系统后台导入等。下一步拟将实验耗材、打印复印、差旅服务等采购业务纳入平台,扩大采购范围;将资产系统与采购平台对接,实现资产自动记账等,与系统开发者继续沟通不断丰富完善。
来源:《行政事业资产与财务》杂志
